SMT vs Through-Hole Connectors: Pros and Cons

SMT vs Through-Hole Connectors

In the realm of printed circuit board (PCB) assembly, two mounting technologies stand out as the backbone of electronic manufacturing: Surface Mount Technology (SMT) and Through-Hole Technology (THT) connectors. For B2B buyers, electrical engineers, production managers, and procurement professionals, the choice between these two connector types is not merely a technical detail—it directly impacts product … Read more

USB C 16 pin connector — USB 3.1 Type-C Female Right Angle PCB Mount (USB-TC16-F01)

USB motherboard connector C 16p smt right angle

USB C 16 Pin Connector SMT | USB 3.1 Type-C Female Right Angle PCB Mount | USB-TC16-F01 | Vistar Electronics Home› I/O Connectors› USB-C Connector› USB-C 16 Pin SMT Right Angle Connector USB-TC16-F01 USB 3.1 16 Pin SMT In Stock USB C 16 pin connector — USB 3.1 Type-C Female Right Angle PCB Mount (USB-TC16-F01) … Read more

USB Type-C vs DisplayPort: Which Connector for Your Application?

USB Type-C vs DisplayPort

Introduction In modern electronics, embedded systems, and display applications, USB Type-C and DisplayPort are two of the most widely used high-performance digital interfaces. While they can overlap thanks to DisplayPort Alt Mode, they serve distinct design goals and perform differently in real-world use cases—especially for industrial, automotive, and consumer electronics OEM/ODM projects. Choosing the right … Read more

How do USB4 vs Thunderbolt 4 share the USB-C physical interface at the protocol layer, and what are the key differences?

USB4 vs Thunderbolt 4

USB4 vs Thunderbolt 4 can share the USB-C physical interface because they both use the same underlying protocol foundation and channel negotiation mechanisms, but they have significant differences in performance standards, feature completeness, and certification requirements. The Basis of Shared Physical Interface USB Type-C is merely a physical interface form, its core lies in the … Read more

How to Ensure Signal Integrity in PCB Layout for USB C PCB Connector (e.g., USB4 40Gbps)? Specific Requirements for Impedance Matching, Crosstalk Control, and Loss

usb c pcb connector​

​Signal integrity is the absolute core concern when designing PCB layouts for USB C PCB Connector (such as USB4 40Gbps). The requirements far exceed those for USB 2.0 or lower-speed USB 3.2, imposing extremely stringent specifications on impedance matching, crosstalk control, and loss. The following design guide details these specific requirements, accompanied by a design … Read more

Right-Angle USB-C Connectors: Space-Saving Solutions for Common Problems

usb c connectors in Automotive

In modern digital life, the USB-C interface has become a standard feature of electronic devices, from smartphones and laptops to tablets and various peripherals. This small connector handles multiple tasks, including data transfer, video output, and device charging. However, traditional straight USB-C connectors often face problems such as cable bending, space constraints, and connector wear. … Read more

How to Achieve DisplayPort or HDMI Signal Output on USB-C via Alternate Mode?

usb-c

The core mechanism for achieving DisplayPort or HDMI signal output over USB-C is Alternate Mode. It allows the high-speed pins within the USB-C interface originally designated for data transfer to be “reassigned” at the protocol layer for use by video transmission protocols. The following diagram clearly illustrates the complete workflow and core technical principles of this … Read more

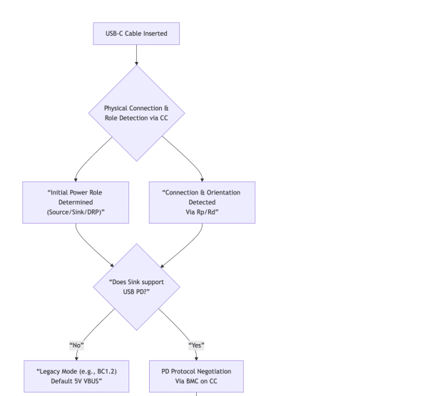
Professional Engineers need to know: CC Pin Workflow in USB PD Protocol Negotiation

CC Pin Workflow in USB PD Protocol Negotiation

The CC pin within the USB Type-C interface acts as the “intelligent command center” for the entire PD (Power Delivery) fast-charging protocol negotiation process. The following flowchart illustrates its core workflow, after which each stage will be explained in detail. Physical Connection and Role Detection Negotiation begins the moment a USB-C cable is inserted: In-Depth … Read more

Why is the USB-C Female Connector Pinout like that?

USB-C Female Connector Pinout

The design of the USB-C Female Connector Pinout employs a centrally symmetrical structure, which is the foundation for its reversible plugging feature. Below is a detailed pin definition and functional explanation. 24-Pin USB-C Female Connector Pinout The following table details the functions of each pin in a standard 24-pin USB-C female receptacle. The pin arrangement … Read more

Industrial-Grade USB Type C Receptacle Connectors: Specialized Designs for IP Protection and Mechanical Strength

USB type C receptacle Connector SMD 24 pin SMT right angle L9.1mm CL 3.68MM

To ensure stable operation in harsh environments, industrial-grade USB Type C receptacle connectors incorporate numerous specialized designs in terms of protection rating and mechanical strength. The following table summarizes the key aspects of these designs for a quick overview. Design Dimension Industrial-Grade Special Design Implementation Method and Value 🔒 Water & Dust Proof High IP … Read more

USB-C 24-Pin Full-Featured vs. 16-Pin USB 2.0: Key PCB Layout Considerations

usb-c 24 pin vs usb-c 16pin

Understanding the differences in PCB layout between the USB-C 24-pin full-featured and 16-pin USB 2.0 connectors is crucial for ensuring stable device performance. The main distinction lies in the support for high-speed signal lanes, which directly impacts the complexity of layout and routing. The following table compares their key design points. Design Consideration USB-C 24-Pin … Read more

Special Protective Standards Required for usb type c pcb connector in Industrial Automation Equipment

usb type c pcb connector

In industrial automation equipment, the protective standards that USB type C PCB connector must meet are significantly more stringent than those in the consumer electronics sector, primarily to address the challenges of harsh environments. The table below summarizes these critical protective standards and requirements for a quick overview. Protection Category Core Standard / Rating Significance … Read more

Complete Design Guide for Choosing a USB-C Connectors: From Pin Configuration Selection to PCB Layout and Routing

choosing a usb-c connector

Core Differences in Different Pins Choosing a USB-C connector with different pin configurations primarily involves a trade-off between functional completeness and cost to suit diverse application scenarios. The table below provides a quick overview of their core differences in different pins. Pin Configuration Core Functional Features Typical Application Scenarios Cost Considerations 24-pin (Full-featured) Supports all … Read more

The best USB Type-C SMT Right-Angle Connector: A Core Component Revolutionizing High-Density Electronic Design

In today’s trend of electronic products becoming increasingly thinner, lighter, and higher-density, every millimeter of space is crucial. The USB Type-C interface, with its reversible insertion, high speed, and powerful power delivery capabilities, has become standard in modern devices. Its Surface Mount Technology (SMT) Right Angle variant is an engineering masterpiece that solves the challenge … Read more

Connector Insertion and Extraction Force Testing Methods: A Comprehensive Analysis of Professional Guidelines and Cutting-Edge Practices

In today’s highly integrated electronic devices, connectors, as crucial bridges for signal transmission and power supply, directly determine the stability and security of the entire electronic system. Connector insertion and extraction force testing, as a core method for evaluating connector mechanical performance, not only affects user experience (such as the feel of plugging and unplugging … Read more

A Comprehensive Analysis of the Type-C female connector: Advantages, Challenges, and Future Prospects

In today’s highly interconnected digital age, the importance of interface technology as a bridge for communication between devices is self-evident. From early serial and parallel ports to the globally widespread USB-A, and now the rapidly growing Type-C, each evolution of interfaces signifies a leap forward in technological application. The Type-C interface, especially its core component—the … Read more

Precision Manufacturing of Type-C Connectors: From Small Copper Strips to Smart Interfaces

stamping of Type-C Connectors

Common Type-C connectors include those used in mobile phones, digital cameras, and scanners. Do you understand the manufacturing process for these products? Type-C connectors, with their convenient reversible insertion and powerful high-speed transmission capabilities, have become the universal interface for modern electronic devices. Their manufacturing process is an art that integrates materials science, precision manufacturing, … Read more

Full details about mobile phone connector types

mobile phone connector

Mobile phone connectors are crucial electronic components in modern smartphones. They act like the phone’s “neural network,” connecting various functional modules and ensuring stable transmission of electrical signals and power. The quality of these seemingly small components directly affects the overall performance and reliability of the phone. Statistics show that the vast majority of after-sales … Read more

How to Select a USB Connector Supplier? The Comprehensive Guide tell you

Choosing the right usb connector supplier is a critical business decision that directly impacts product quality, reliability, and time-to-market. This guide provides a systematic approach to supplier selection, covering technical capabilities, quality assurance, supply chain stability, and strategic alignment. By following this framework, engineering and procurement professionals can mitigate risks, optimize costs, and establish partnerships … Read more

Unveiling USB Type C 24 Pin Connector: Structure Breakdown & Key Technical Features

USB Type C 24 Pin connector

The USB Type C 24 Pin connector, as a widely used connection standard in modern electronic devices, holding significance for both users and developers . With the popularity of the USB Type C interface, the 24p vision has gradually become the mainstream choice due to its higher power management capability higher data transfer speed rates, … Read more

Request A Quote