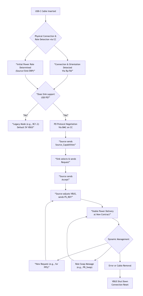
The CC pin within the USB Type-C interface acts as the “intelligent command center” for the entire PD (Power Delivery) fast-charging protocol negotiation process. The following flowchart illustrates its core workflow, after which each stage will be explained in detail.
Physical Connection and Role Detection
Negotiation begins the moment a USB-C cable is inserted:
- Connection Detection and Orientation Identification: The USB-C interface has two CC pins, but the cable internally connects only one of them. The Source end (e.g., charger) connects its CC pin to VBUS via a pull-up resistor (Rp), while the Sink end (e.g., phone) connects its CC pin to ground via a pull-down resistor (Rd). Upon connection, the Source detects that the voltage level on one CC pin is pulled low by the Sink’s Rd, confirming a device is attached and determining the plug’s orientation (which CC line is connected). The specific voltage level at this stage also preliminarily indicates the cable’s current-carrying capability (e.g., 3A or 5A).
- Initial Role Determination: The device providing the Rp becomes the default Source (power provider), and the device providing the Rd becomes the default Sink (power consumer). For devices like laptops that support DRP (Dual-Role Power), their CC pins periodically switch between Rp and Rd states until a connection is detected, after which the role is locked.
In-Depth PD Protocol Negotiation
If both devices support the PD protocol, a more “intelligent” conversation unfolds over the CC pin using BMC (Biphase Mark Coding) encoded messages.
- Capabilities Advertisement: The Source device first sends a
Source_Capabilitiesmessage to the Sink via the CC pin. This message is like a “power menu,” detailing all voltage and current combinations the Source can provide (e.g., 5V/3A, 9V/2A, 15V/1.5A). - Request and Negotiation: Upon receiving the menu, the Sink device selects the most suitable power profile based on its needs and charging circuit capabilities. It then sends a
Requestmessage back to the Source via the CC pin, specifying its chosen profile. - Voltage Transition: After receiving the request, if the Source agrees, it replies with an
Acceptmessage. Subsequently, the Source may briefly turn off VBUS, then adjust its output to the new voltage requested by the Sink (e.g., from the default 5V to 9V). Once ready, it sends aPS_RDY(Power Supply Ready) message to notify the Sink.
Dynamic Management and Safety Mechanisms
The strength of the PD protocol lies in its dynamic flexibility, all relying on continuous communication over the CC pin.
- Dynamic Adjustment: After the connection is established, the Sink can send new
Requestmessages to adjust power parameters as needed (e.g., reducing power as the battery nears full charge). With PPS (Programmable Power Supply), adjustments can be made with fine-grained voltage and current control. - Role Swapping: For DRP devices, messages like
DR_Swap(Data Role Swap) orPR_Swap(Power Role Swap) can be sent over the CC pin to dynamically change roles. For example, a laptop can charge a phone (as Source) when it has sufficient power and switch to being charged (as Sink) when its own battery is low. - Error Handling and Disconnection: Throughout the process, if communication errors, over-current, over-voltage, or other faults occur, devices will send reset messages or simply shut down VBUS via the CC pin. When the cable is unplugged, the Source detects the disappearance of the Rd on the CC pin and promptly cuts VBUS output, ensuring safety.
Core Summary
In summary, the CC pin, though small, is the “nerve center” of USB-C PD fast charging. It initiates the connection with a precise resistor network and then facilitates complex protocol communication via efficient BMC encoding, enabling safe, intelligent, and highly efficient power delivery.
This detailed workflow analysis should provide a thorough understanding of the CC pin’s operation. If you have further interest in specific aspects, such as the detailed switching process of DRP roles or the precise regulation of PPS, we can continue to delve deeper.

