This article provides an in-depth analysis of the barrel connector manufacturer landscape, core technology trends, and offers a strategic framework for equipment barrel connector manufacturers to select suppliers systematically.
In the vast world of power interfaces for electronic devices, the barrel connector (or DC power jack) remains an indispensable classic component, thanks to its simple structure, low cost, and wide compatibility. It has evolved over decades and is ubiquitous—from the power adapters of laptops to the backup power interfaces of industrial controllers, and from medical monitors to outdoor security cameras.
However, behind this seemingly standardized market lies a clearly stratified and highly competitive manufacturing ecosystem built by global giants, regional leaders, and niche specialists.
I. Market Structure: A Three-Tier Pyramid
The current global market for barrel connector manufacturers exhibits a stable “three-tier pyramid” structure, with each layer serving different customer needs and market segments based on their unique strengths.

- The Top Tier: Global Integrated Solution Giants
This tier is dominated by multinational interconnect giants such as TE Connectivity, Amphenol, and Molex. They do not merely produce barrel connectors but offer them as part of an extensive portfolio. Their core advantages are:- Full Range and Customization Capability: They provide complete series from micro (e.g., 1.3mm) to standard (2.5mm) and high-current (5.5mm) sizes, and can quickly respond to custom requests (e.g., special colors, markings, cable assemblies).
- Extreme Reliability and Certification: Products are designed for high-end markets like automotive, aerospace, and industrial automation, strictly adhering to automotive (AEC-Q), military, or industrial-grade reliability standards, and come fully equipped with global certifications like UL, TUV, and CE.
- Global Supply Chain and Technical Support: With manufacturing and R&D centers in key global markets, they offer end-to-end support from conceptual design and signal integrity simulation to localized logistics.
- The Middle Tier: Leaders in Scale and Cost Efficiency
This tier is represented by large publicly listed manufacturers and major players from Taiwan and mainland China, such as Foxlink, Acon, and Derun Electronics. They are the primary suppliers for consumer electronics, networking, and home appliances, competing on:- Ultimate Scale and Cost Efficiency: Through high automation and vertical integration, they achieve exceptional cost control while ensuring consistency, meeting the bulk procurement needs of global consumer electronics brands.
- Rapid Response and Delivery: They closely align with customers’ product iteration cycles, offering flexible order management and shorter lead times.
- Mature Processes and Stable Quality: Their processes for mainstream specifications are highly refined, delivering stable quality that meets general industry standards.
- The Foundation Tier: Specialists in Niche and Extreme Applications
This tier comprises numerous small and medium-sized manufacturers focused on specific areas. Examples include:- High-IP-Rating Specialists: Focusing on producing IP67/IP68 waterproof and dustproof barrel connectors for outdoor lighting, security surveillance, and off-road equipment.
- Military & High-Reliability Experts: Utilizing all-metal housings and multi-lock mechanisms, their products meet requirements for extreme environments: wide temperature ranges (-55°C ~ +125°C), resistance to salt spray, and vibration.
- Miniaturization Pioneers: Dedicated to developing ultra-miniature (diameter <2mm) and low-profile connectors for applications like true wireless earphone charging cases and ultra-thin smartwatches.
II. Technology Evolution and Core Competitive Dimensions
Competition among manufacturers has long moved beyond basic electrical connectivity, now focusing on several key dimensions:
- Miniaturization and High Density: As devices become thinner and lighter, a connector’s footprint and height are critical metrics. Leading manufacturers continuously introduce smaller center-pitch, lower-profile SMT-mount models through precision stamping and molding.
- High Current and Power Density: Driven by fast-charging and increasing power in portable devices, demand is rising for barrel connectors supporting 5A, 8A, or even higher currents. This necessitates improvements in contact materials (e.g., high-conductivity copper alloys), plating thickness (e.g., heavy gold), and thermal design.
- Intelligence and Integration: Cutting-edge products are beginning to integrate current sensing, temperature monitoring, or digital identification (e-Marker) chips. This transforms a simple power port into a communicative, intelligent interface, enhancing system safety and user experience.
- Environmental Robustness: For industrial, automotive, and outdoor applications, IP rating, mating cycle life (often >10,000 cycles), wide-temperature tolerance, and chemical resistance have become mandatory requirements, directly testing a manufacturer’s expertise in materials science and sealing technology.
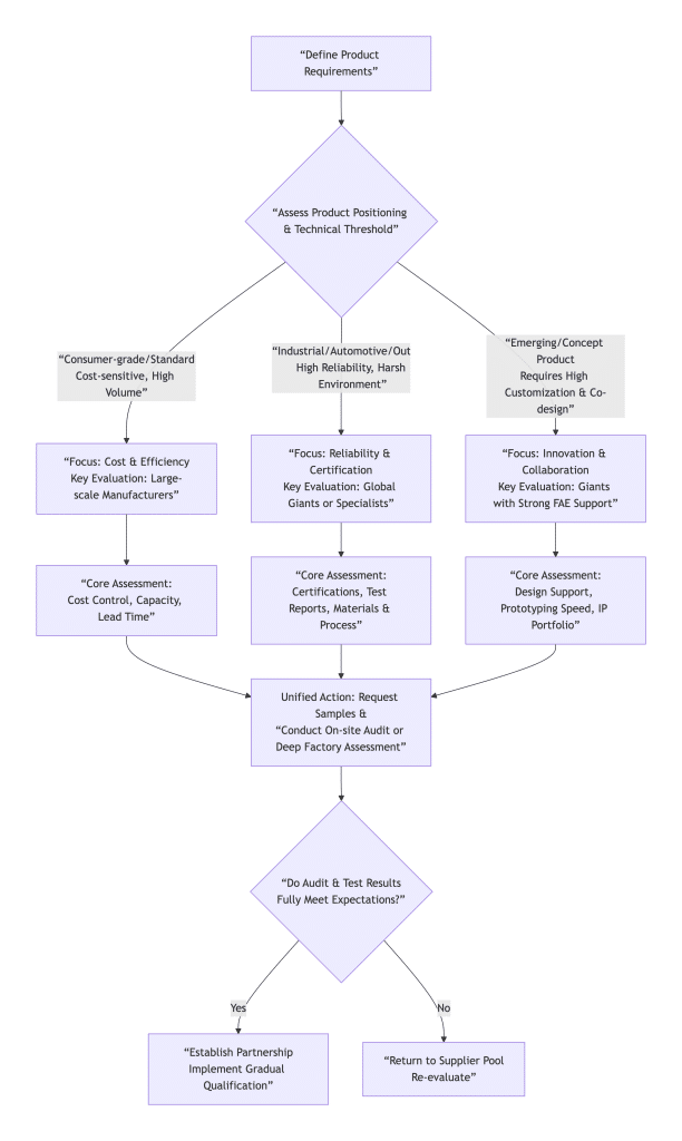
III. Systematic Selection Guide: How to Choose the Right Barrel Connector Manufacturer
For equipment makers, selecting a supplier should be a systematic process aligned with their product strategy. The following decision-making workflow can serve as a reference:
Beyond this workflow, several practical considerations are crucial during the evaluation phase:
- Deep Factory Audits and Sample Testing: For critical applications, conduct on-site audits to examine production line automation, quality control systems (e.g., IATF 16949 implementation), and testing lab capabilities. Simultaneously, perform rigorous consistency tests on samples for lifespan, temperature rise, salt spray, etc.
- Supply Chain Resilience Assessment: In the context of global shifts, evaluate a supplier’s raw material sources, geographical产能 distribution, and business continuity plans to ensure supply chain security.
- Value Over Price: Partnering with top-tier manufacturers offers value beyond the product itself—including early-stage design support, joint failure analysis capabilities, and long-term quality consistency. These aspects significantly reduce the total cost of ownership over the product’s lifecycle.
IV. Future Outlook
The future of barrel connector manufacturing will evolve along two parallel paths: “Differentiation” and “Integration.” On one hand, in the consumer electronics space, part of its market may be integrated or replaced by the more versatile USB Type-C.
On the other hand, in professional and industrial fields, it will continue to deepen its development towards higher reliability, greater intelligence, and better adaptation to extreme environments, solidifying its role as an irreplaceable specialist component.
Therefore, for equipment manufacturers, understanding the manufacturer landscape, clarifying their own needs, and applying a systematic method to select partners is not merely about purchasing a component. It is about laying a solid foundation for product reliability and competitiveness. In an era of ubiquitous connectivity, the manufacturing intelligence behind even the most classic interface determines whether power and signals can reach their destination safely and reliably.
